Overview
The article addresses the challenges HVAC contractors face in managing and reducing overdue payments, a concern that can weigh heavily on both their operations and peace of mind. It highlights the emotional strain that overdue payments can impose, not just on cash flow but also on the relationships contractors build with their clients.
By implementing clear invoicing practices, automated follow-ups, and flexible payment options, contractors can take proactive steps toward alleviating this burden. Evidence supports that such proactive financial management not only enhances cash flow but also nurtures client relationships, creating a more sustainable business environment.
Ultimately, these strategies can empower contractors to foster a sense of security and stability in their work, allowing them to focus on what truly mattersātheir clients and the quality of service they provide.
Introduction
The HVAC industry is grappling with a significant challenge as overdue payments jeopardize the financial stability of contractors. This issue often leads to cash flow crises that can disrupt operations and strain client relationships.
With nearly 80% of transactions still relying on traditional paper checks, delays are not merely common; they are profoundly costly, resulting in billions in lost revenue each year. This article delves into effective strategies that HVAC professionals can adopt to navigate the complexities of managing overdue payments.
From establishing clear payment agreements to leveraging technology for streamlined invoicing, there are actionable steps that can be taken.
How can contractors turn the tide on late payments and secure their financial future in an increasingly competitive market? Together, we can explore these solutions and foster a brighter path forward.
Understand Overdue Payments and Their Impact
Late invoices pose a significant risk to the economic stability of HVAC professionals, creating a challenging environment that can feel overwhelming. Delays in client remittances can lead to severe cash flow issues, making it difficult to pay employees, procure essential materials, or invest in new projects. This challenge is compounded by the fact that nearly 80% of transactions between general builders and subcontractors still rely on paper checks, often resulting in delays of six to seven days due to mailing and check-clearing processes. Such delays not only strain finances but can also damage client relationships, jeopardizing future business opportunities.
The ripple effect of delayed payments is profound and can be deeply felt within the industry. For example, a builder facing a single overdue payment may find it hard to meet payroll obligations, which can negatively affect employee morale and productivity. In fact, 75% of subcontractors report that they are raising their bids to general builders due to the risk of overdue payments, clearly illustrating the connection between financial reliability and project costs.
To address these pressing challenges, HVAC professionals can turn to a top construction scheduling application designed specifically for technicians. With its flexible subcontracting options and complimentary features for small businesses, Field Complete helps streamline scheduling, estimating, and payment collection processes. This comprehensive field service management software not only enhances operational efficiency but also fosters improved customer communication, enabling professionals to manage their cash flow more effectively.
Experts in the field emphasize that effective cash flow management is crucial for builders. The construction sector, which is expanding at a yearly rate of 4% to 6%, continues to grapple with transaction delays that have persisted for over two decades. These delays can lead to a staggering total expense of $280 billion annually for construction companies, underscoring the urgent need for builders to adopt proactive financial management strategies. Recognizing the importance of timely transactions is essential for HVAC professionals who aspire to enhance their financial well-being and ensure sustainable growth.

Choose Your Resolution Strategy: Payment Options and Agreements
Handling overdue payment invoices can pose a significant challenge for HVAC professionals, often leading to stress and uncertainty. It’s essential to create clear financial options and agreements right from the start to alleviate these concerns. By leveraging the efficient invoicing solutions offered by this service, contractors can specify terms like Net 30 or Net 15, which are crucial for managing cash flow and fostering trust with clients.
Field Complete simplifies this process, enabling the generation of professional-looking invoices with just a single click. This allows contractors to outline penalties for overdue payment, serving as a deterrent against delays, while also offering reductions for early payments to encourage timely transactions.
Moreover, the platform supports flexible financial options, including credit card transactions and prepayments, which cater to the diverse needs of clients and enhance cash flow. By clearly conveying these terms in agreements and bills created through Field Complete, service providers can significantly reduce the likelihood of overdue payments and nurture a more open and trustworthy relationship with their clients.

Communicate Effectively: Follow-Up Strategies and Templates
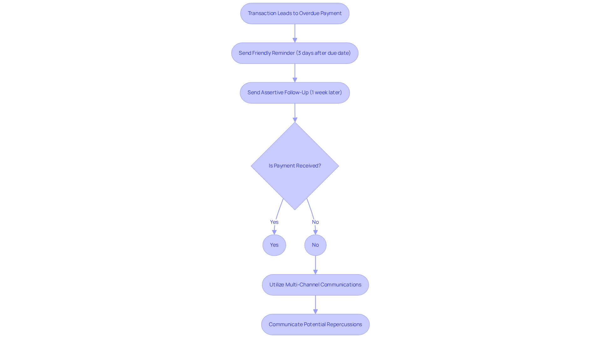
When a transaction leads to an overdue payment, it can create significant stress for HVAC professionals. Prompt and efficient communication is not just a necessity; itās a lifeline. Establishing a structured follow-up strategy, which includes gentle reminders at regular intervals, can greatly enhance the chances of receiving payments. For instance, sending a friendly reminder three days after the due date, followed by a more assertive follow-up a week later, can make a world of difference. Utilizing communication templates streamlines this process, ensuring consistency and ease.
Field Completeās comprehensive invoicing software is designed to support HVAC professionals in automating these follow-up reminders, ensuring that no invoice is left unattended. With features that facilitate real-time communication and tracking, professionals can effortlessly manage their invoicing processes from their mobile devices, significantly enhancing their operational efficiency.
Hereās a simple yet effective template for a follow-up email:
Subject: Friendly Reminder: Invoice #[Invoice Number] Due
Dear [Client’s Name],
I hope this message finds you well. This is a gentle reminder that invoice #[Invoice Number], dated [Invoice Date], reflects an overdue payment. The total amount due is [Amount]. If you have already submitted the funds, please disregard this message. Otherwise, I would greatly appreciate your prompt attention to this matter.
Thank you for your cooperation!
Best regards,
[Your Name]
[Your Company]
By maintaining a polite yet firm tone, contractors can encourage timely payments while nurturing client relationships. Research shows that personalized email reminders achieve a 20% higher engagement rate, underscoring the importance of tailoring communications based on customer data. Furthermore, utilizing multiple channelsāsuch as phone calls and text messagesācan significantly boost response rates, with text outreach yielding a remarkable 45% higher response rate than email. This service platform supports these multi-channel communications, allowing contractors to connect with clients through their preferred methods. This multi-channel approach not only enhances engagement but also fosters a more effective collections process.
Moreover, itās crucial to communicate the potential repercussions of delayed transactions, as overdue payments can strain cash flow and pose financial risks to the business. For more detailed instructions on utilizing Field Completeās invoicing features, please refer to the user manual or FAQs available on our website.

Implement Preventive Measures: Best Practices for Timely Payments
To address the challenge of late dues, HVAC contractors often find themselves in a difficult position. Itās essential to recognize how overdue payment issues can impact not only cash flow but also the emotional well-being of those managing these accounts. A proactive approach can make all the difference. Start by ensuring that invoices are clear and comprehensive, detailing the services provided, conditions for settlement, and due dates.
By employing automated billing systems, such as those offered by Solutions, contractors can enhance this process significantly, sending timely reminders to clients as due dates approach. Field Complete’s user-friendly system is designed to be intuitive, making it accessible even for those who may be new to such technology. Research shows that companies utilizing automated invoicing see a remarkable 15% reduction in bad debts, while those embracing AR automation can cut days sales outstanding (DSO) by up to 22%. This highlights the effectiveness of these strategies in improving cash flow and alleviating stress.
Moreover, consider implementing a policy for upfront deposits or milestone fees on larger projects. This approach not only secures initial cash flow but also clarifies financial expectations, fostering trust and transparency. Regularly assessing accounts receivable is crucial; it empowers professionals to quickly identify overdue payments, allowing for proactive measures before debts escalate into serious delinquencies.
Additionally, offering various transaction methods through comprehensive field service management software like Field Complete can facilitate prompt payments, simplifying the process for clients to settle their invoices. By adopting these thoughtful strategies, contractors can nurture healthier cash flow and ease the burden associated with overdue payment, ultimately creating a more sustainable business environment.

Conclusion
Overdue payments can be a daunting challenge for HVAC contractors, significantly impacting cash flow and overall business stability. It’s essential to recognize how the stress of delayed transactions can affect not just finances but also the emotional well-being of contractors and their teams. By understanding these implications and implementing effective strategies, professionals can mitigate these financial risks and enhance their operational efficiency. The core message here underscores the importance of proactive financial management, clear communication, and embracing technology to streamline invoicing and payment processes.
Key insights from this article reveal the necessity of establishing clear payment terms and utilizing automated invoicing systems, all while maintaining open lines of communication with clients. Tools like Field Complete empower HVAC contractors to create professional invoices, set up follow-up reminders, and offer flexible payment options. These practices are instrumental in reducing overdue payments and fostering trust with clients. Furthermore, the significance of preventive measures, such as upfront deposits and comprehensive billing practices, cannot be overstated in ensuring timely payments.
Ultimately, addressing overdue payments goes beyond mere financial stability; it profoundly affects the emotional landscape of contractors and their teams. By adopting the strategies outlined in this guide, HVAC professionals can cultivate a more sustainable business environment, ensuring they are not only paid on time but also well-positioned for growth in an ever-evolving industry. Taking action now will lead to healthier cash flow, improved client relationships, and a more resilient business model in the long run.
Frequently Asked Questions
What are the risks associated with overdue payments for HVAC professionals?
Overdue payments pose significant risks, including cash flow issues that make it difficult to pay employees, procure materials, or invest in new projects.
How do payment delays affect the relationship between builders and subcontractors?
Payment delays can strain finances and damage client relationships, jeopardizing future business opportunities.
What percentage of transactions between general builders and subcontractors rely on paper checks?
Nearly 80% of transactions still rely on paper checks, leading to delays of six to seven days due to mailing and check-clearing processes.
How do overdue payments impact employee morale and productivity?
Builders facing overdue payments may struggle to meet payroll obligations, negatively affecting employee morale and productivity.
What percentage of subcontractors are raising their bids due to the risk of overdue payments?
75% of subcontractors report raising their bids to general builders due to the risk of overdue payments.
What solution can HVAC professionals use to manage scheduling and payment collection?
HVAC professionals can use Field Complete, a construction scheduling application designed to streamline scheduling, estimating, and payment collection processes.
Why is effective cash flow management important for builders?
Effective cash flow management is crucial as the construction sector is expanding, and transaction delays can lead to significant financial losses, totaling $280 billion annually for construction companies.
What is the annual growth rate of the construction sector?
The construction sector is expanding at a yearly rate of 4% to 6%.
List of Sources
- Understand Overdue Payments and Their Impact
- The True Cost of Delayed Construction Payments Across Your Business – Foundation Software (https://foundationsoft.com/learn/the-true-cost-of-delayed-construction-payments-across-your-business)
- From the Ground Up: Rebuilding Payments in the Construction Industry (https://pymnts.com/tracker_posts/from-the-ground-up-rebuilding-payments-in-the-construction-industry)
- 2024 Construction Payments Report | Delayed Payments (https://pbmares.com/accounts-receivable-in-construction-cash-flow-at-risk-amid-payment-delays)
- Late payments cost construction industry $208B in 2022: report (https://constructiondive.com/news/late-payments-cost-construction-industry-208b-in-2022-report/636224)
- Choose Your Resolution Strategy: Payment Options and Agreements
- Late payments cost construction industry $208B in 2022: report (https://constructiondive.com/news/late-payments-cost-construction-industry-208b-in-2022-report/636224)
- Rabbet – How Slow Payments Are Costing the Construction Industry Billionsāand What You Can Do About It (https://rabbet.com/blog/how-slow-payments-are-costing-the-construction-industry-billions)
- 2024 Construction Payments Report | Delayed Payments (https://pbmares.com/accounts-receivable-in-construction-cash-flow-at-risk-amid-payment-delays)
- Master Net 30 Payment: Strategies for HVAC Contractors – Field Complete (https://fieldcomplete.com/blog/effective-communication-in-field-services/master-net-30-payment-strategies-for-hvac-contractors)
- 17 Statistics on Late-Payment Penalties Across Wholesale Contracts (https://resolvepay.com/blog/17-statistics-on-late-payment-penalties-across-wholesale-contracts)
- Communicate Effectively: Follow-Up Strategies and Templates
- 13 Accounts Receivable Stats You Should Know in 2024 (https://upflow.io/blog/ar-collections/13-accounts-receivable-cash-collection-statistics-2024)
- Past Due Invoice Emails: Templates and Best Practices (https://gaviti.com/write-effective-past-due-invoice-emails-templates)
- 6 Effective Overdue Payment Reminder Email Templates For Field Service Businesses – Organilog (https://en.organilog.com/6-effective-overdue-payment-reminder-email-templates-for-field-service-businesses)
- 12 Statistics Illustrating Collections Success by Communication Channel (https://resolvepay.com/blog/statistics-illustrating-collections-success-by-communication-channel)
- Follow-Up Strategies for Overdue Invoices With Templates (https://quickbooks.intuit.com/au/blog/running-a-business/follow-up-overdue-invoices)
- Implement Preventive Measures: Best Practices for Timely Payments
- 54 Statistics on the B2B Payment DelaysĀ – The Kaplan Group (https://kaplancollectionagency.com/business-advice/54-statistics-on-the-b2b-payment-delays)
- HVAC Statistics: The Data You Need to Know for 2025 (https://servicetitan.com/blog/hvac-statistics)
- Tips for HVAC Contractors to Get Paid on Time – HVAC Insider (https://hvacinsider.com/tips-for-hvac-contractors-to-get-paid-on-time)
- 17 statistics linking AR automation to lower bad-debt write-offs (https://resolvepay.com/blog/17-statistics-linking-ar-automation-to-lower-bad-debt-write-offs)
- 75+ HVAC Facts and Statistics You Need to Know in 2025 (w/ Infographic!) (https://workyard.com/construction-management/hvac-facts-statistics)