Contents

Overview

Electric gloves are essential personal protective equipment designed to safeguard users from electrical shocks and burns, significantly reducing the risk of injury when working near live wires or energized equipment. The article emphasizes their importance by citing statistics on electrical-related fatalities and injuries, underscoring that proper usage and adherence to safety standards are critical for ensuring worker safety in the electrical sector.

Introduction

In the realm of electrical safety, the significance of electric gloves cannot be overstated. Designed to protect workers from electrical shocks and burns, these gloves are a vital component of personal protective equipment (PPE) for anyone engaged in electrical tasks.

As the statistics reveal, electrical hazards remain a prevalent threat in the workplace, with a notable number of fatalities and injuries attributed to inadequate protection.

This article delves into:

  1. The purpose and importance of electric gloves
  2. Various classes and specifications
  3. Best practices for safe usage
  4. The necessity of regular testing and compliance
  5. Recent innovations such as heated options

By understanding the critical role of electric gloves and adhering to safety protocols, contractors can significantly reduce risks and enhance workplace safety.

Understanding Electric Gloves: Purpose and Importance

Electric gloves are a critical component of personal protective equipment (PPE) specifically engineered to protect users from electrical shocks and burns during electrical tasks. Their primary function is to provide effective insulation against current, significantly mitigating the risk of injury or fatality when working in proximity to live wires or energized equipment. The significance of utilizing powered hand coverings cannot be overstated; they not only protect individual employees but also play a crucial role in following safety regulations in the workplace.

Notably, in a recent year, the National Fire Protection Association reported that 126 workers lost their lives due to exposure to electricity, highlighting the urgent need for effective protective measures. Moreover, statistics show that nearby energized apparatus contact accounted for 12.7% of all fatal incidents, highlighting the essential importance of suitable personal protective equipment such as insulated handwear. Additionally, the median days away from work for nonfatal injuries caused by electricity was reported to be 5 days, emphasizing the impact of such injuries on workers’ lives.

By integrating electric gloves into their protective measures, contractors can greatly decrease the chance of shock injuries, which represented over 58% of workplace power-related fatalities in merely ten professions. Moreover, findings from the case study named ‘Electrical Injuries vs Total Hours Worked, 2011 – 2020’ demonstrate the relationship between work hours and the incidence of power-related injuries, emphasizing the need for insulated hand protection. Consequently, comprehending and applying the use of electric gloves is crucial for guaranteeing a more secure working environment in the electrical sector, while also ensuring adherence to regulatory standards.

Exploring Different Classes of Electric Gloves: Specifications and Ratings

Electric gloves are categorized into distinct classes based on their voltage ratings and insulation properties, which are crucial for ensuring worker safety. The classification ranges from Class 00 to Class 4, with Class 00 items providing protection for up to 500 volts AC, while Class 4 items can withstand as much as 36,000 volts AC. Notably, both Class 00 and Class 0 hand coverings are available in Type I and Type II materials, which is important for HVAC contractors to consider when selecting them for specific applications.

Furthermore, hand coverings must be clearly marked with their respective class ratings, allowing users to swiftly identify their protective capabilities. It is essential to inspect electric gloves and other protective handwear for imperfections, cuts, or pinholes, as rubber handwear with such flaws cannot be used safely. Grasping these classifications not only improves security but also guarantees adherence to current industry standards, such as those established for 2024.

A valuable resource for ensuring safety and compliance is PowerPak’s in-house testing and certification of handwear per ASTM guidelines, providing quick turnaround and enhancing safety for contractors. As Mandave Saini aptly notes,

So don’t forget, ALWAYS WEAR YOUR GLOVES. Stay safe.

Best Practices for Using Electric Gloves Safely

To guarantee the safe use of electric gloves, it is essential to implement the following best practices:

  1. Inspect the electric gloves thoroughly for any signs of wear or damage prior to each use.

    This step is essential as damaged hand coverings can significantly elevate the risk of electrical accidents.

    The ASTM D6978 standard recommends a permeation temperature of 35 ± 2 °C for testing disposable hand coverings, underscoring the importance of selecting them that meet safety criteria.

  2. Ensure a proper fit to prevent slippage and discomfort during operations.

    Gloves should never be used when wet, as moisture may severely undermine their insulation properties, leading to dangerous situations.

    Furthermore, hand coverings must be stored in a cool, dry environment, away from direct sunlight and potential puncture risks, to preserve their integrity over time.

  3. Follow manufacturer guidelines concerning usage, maintenance, cleaning, and storage to preserve the protective features of insulated handwear.

    Regular training sessions on appropriate hand protection usage should be conducted to reinforce these safety protocols among all personnel, ensuring a culture of safety and compliance within the workplace.

    According to experts, such as Payam Khanlari, inspections and proper maintenance of electric gloves are not merely best practices; they are essential safeguards against potential OSHA fines and workplace injuries.

  4. Consider that grip strength can be notably influenced by the type of hardware used.

    For instance, a case study utilizing a bulb dynamometer demonstrated that all hand coverings reduced grip strength compared to bare hands, with structural firefighting handwear having a more significant impact.

    This highlights the significance of choosing the appropriate handwear for HVAC tasks.

By adhering to these guidelines, HVAC contractors can considerably improve their precautionary measures when dealing with power systems.

Each box represents a step in the best practices for using electric gloves, with arrows indicating the recommended sequence of actions.

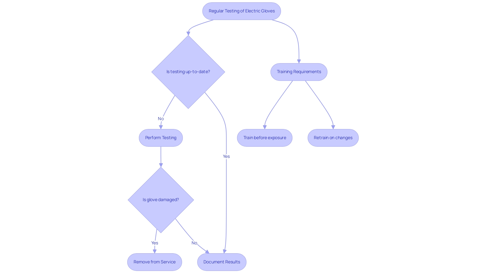
The Importance of Testing and Compliance for Electric Gloves

Regular testing of electric gloves is not only mandated by OSHA regulations but is crucial for ensuring their effectiveness against electrical hazards. In accordance with ASTM D120, hand protection must be retested or replaced every six months to uphold compliance and security standards. Under OSHA regulations, electric gloves must undergo testing for dielectric strength at least every six months, with any electric gloves exhibiting signs of wear or damage requiring immediate removal from service.

As W.B. Kouwenhoven aptly noted,

A severe shock can cause considerably more damage than meets the eye,

emphasizing the need for stringent precautionary measures. Moreover, the training frequency for lockout/tagout is crucial, with training necessary before exposure and retraining when changes happen, aligning with best practices in training.

Complying with these testing and health standards is both a legal requirement and a moral obligation to protect all workers in the field. Furthermore, keeping precise records of testing dates and results is crucial for regulatory compliance and efficient workplace inspections, allowing organizations to show their dedication to employee well-being and adherence to OSHA mandates. Recent updates in 2024 also emphasize the ongoing significance of adherence in testing, reinforcing the necessity for constant vigilance in protective practices.

Innovations in Electric Gloves: The Rise of Heated Options

Recent advancements in electric gloves technology have led to the emergence of heated electric gloves, specifically engineered to provide warmth in cold working conditions while ensuring essential electrical insulation. These creative hand coverings feature integrated heating components powered by batteries, allowing users to preserve dexterity and comfort without sacrificing protection. In outdoor or unheated environments where workers encounter low temperatures, heated handwear proves particularly advantageous.

It is essential that these hand coverings meet industry protection standards, providing adequate insulation against electrical dangers. According to recent market growth statistics, the demand for electric gloves, specifically heated handwear, is projected to increase significantly, reflecting a competitive landscape characterized by high rivalry among established manufacturers and a moderate bargaining power of buyers. As innovations continue to unfold, the balance between security and technological advancements becomes crucial.

As one specialist pointed out, ‘Innovations in heated handwear technology must not only emphasize comfort but also guarantee adherence to protocols.’ Such advancements not only enhance user comfort but also promote adherence to safety standards, making heated gloves a compelling choice for HVAC professionals navigating challenging conditions.

Conclusion

The importance of electric gloves in ensuring workplace safety cannot be overstated. These essential pieces of personal protective equipment are designed to protect workers from electrical shocks and burns, significantly reducing the risk of injury or fatality when working near live wires or energized equipment. By understanding the various classes and specifications of electric gloves, contractors can select the appropriate protection for their specific tasks, ensuring compliance with safety regulations and industry standards.

Implementing best practices for the safe use of electric gloves is critical for maintaining their protective qualities. Regular inspections, proper storage, and adherence to manufacturer guidelines not only enhance safety but also contribute to a culture of compliance within the workplace. Moreover, the importance of regular testing and adherence to OSHA regulations further underscores the necessity of keeping electric gloves in optimal condition to prevent accidents.

Recent innovations, such as heated electric gloves, represent an exciting advancement in glove technology, combining comfort and safety for workers in challenging environments. As the demand for such products rises, it is vital that manufacturers continue to prioritize compliance with safety standards to ensure that these innovations do not compromise worker protection.

In conclusion, prioritizing the use of electric gloves and adhering to safety protocols is essential for safeguarding workers in the electrical field. By integrating these practices into daily operations, contractors can significantly reduce risks and contribute to a safer working environment. The commitment to using proper PPE, regular testing, and embracing innovative solutions will ultimately lead to enhanced safety and well-being for all employees.

Frequently Asked Questions

What are electric gloves and their primary function?

Electric gloves are a type of personal protective equipment (PPE) designed to protect users from electrical shocks and burns. Their primary function is to provide effective insulation against electrical current, reducing the risk of injury or fatality when working near live wires or energized equipment.

Why is the use of electric gloves important in the workplace?

The use of electric gloves is crucial for protecting individual employees and ensuring compliance with safety regulations. They significantly reduce the chances of electrical shock injuries, which have been linked to a large percentage of workplace power-related fatalities.

What statistics highlight the need for electric gloves?

In a recent year, 126 workers died due to electrical exposure, and 12.7% of all fatal electrical incidents were due to contact with energized apparatus. Additionally, nonfatal electrical injuries resulted in a median of 5 days away from work, underscoring the importance of protective measures like electric gloves.

How do electric gloves contribute to workplace safety?

By integrating electric gloves into safety protocols, contractors can significantly lower the risk of shock injuries, which accounted for over 58% of workplace power-related fatalities across ten professions. This highlights the essential role of insulated hand protection in creating a safer working environment.

How are electric gloves classified?

Electric gloves are classified into distinct classes based on their voltage ratings and insulation properties, ranging from Class 00 (up to 500 volts AC) to Class 4 (up to 36,000 volts AC). Class 00 and Class 0 gloves are available in Type I and Type II materials, which are important for specific applications.

What should users check before using electric gloves?

Users should inspect electric gloves for any imperfections, cuts, or pinholes, as gloves with such flaws cannot be used safely. Proper marking of class ratings on the gloves is also essential for identifying their protective capabilities.

What resources are available for ensuring the safety and compliance of electric gloves?

PowerPak offers in-house testing and certification of handwear according to ASTM guidelines, providing quick turnaround and enhancing safety for contractors. Familiarity with current industry standards is also important for ensuring compliance.

What is the key takeaway regarding the use of electric gloves?

The key takeaway is to always wear electric gloves when performing electrical tasks to ensure personal safety and adherence to safety regulations.

List of Sources

  1. Understanding Electric Gloves: Purpose and Importance
  • Workplace Injury & Fatality Statistics – Electrical Safety Foundation International (https://esfi.org/workplace-safety/workplace-injury-fatality-statistics)
  • jebailylaw.com (https://jebailylaw.com/blog/how-many-electrical-accidents-are-reported-annually)
  1. Exploring Different Classes of Electric Gloves: Specifications and Ratings
  • licensedelectrician.com (https://licensedelectrician.com/Store/OE/Insulated-Gloves.htm)
  • burlingtonsafety.com (https://burlingtonsafety.com/blog/electrical-safety-gloves-101)
  • Electrical Gloves Class Rating Guide | PowerPak (https://powerpak.net/blog/electrical-gloves-what-do-the-different-class-ratings-mean?srsltid=AfmBOor-ov-raNCQF4RGrSbsAgx4WR69DcXGE99tFq-2sB-LZG3t0m1D)
  1. Best Practices for Using Electric Gloves Safely
  • Glove permeation of chemicals: The state of the art of current practice, Part 1: Basics and the permeation standards – PMC (https://pmc.ncbi.nlm.nih.gov/articles/PMC8005623)
  • solutions.borderstates.com (https://solutions.borderstates.com/blog/osha-rubber-glove-testing)
  • Protective gloves, hand grip strength, and dexterity tests: A comprehensive study – PMC (https://pmc.ncbi.nlm.nih.gov/articles/PMC9947274)
  1. The Importance of Testing and Compliance for Electric Gloves
  • Understanding ASTM D120 Rubber Gloves (https://linkedin.com/pulse/understanding-astm-d120-rubber-gloves-oel-worldwide-industries)
  • All about OSHA’s electrical safety standards (https://ishn.com/articles/97319-all-about-oshas-electrical-safety-standards)
  • hsi.com (https://hsi.com/blog/oshas-required-training-frequencies)
  1. Innovations in Electric Gloves: The Rise of Heated Options
  • Heated Gloves Market Size, Share, Trends | 2032 (https://dataintelo.com/report/heated-gloves-market)
  • Discover thousands of collaborative articles on 2500+ skills (https://linkedin.com/pulse/heated-gloves-market-size-share-growth-forecast-wnmuf)