Overview
Obtaining a handyman license can feel overwhelming for many contractors, as they navigate the complexities of state-specific requirements. It’s crucial to understand that these challenges can weigh heavily on your peace of mind and your business’s success. To move forward, contractors must follow three essential steps:
- Understanding state-specific requirements
- Completing the application process
- Securing the necessary insurance while complying with local regulations
The emotional burden of ensuring compliance with regional regulations can be daunting. Thorough research is not just a task; it’s a vital step that safeguards your business and builds trust with your clients. Accurate application submission is equally important, as it reflects your professionalism and commitment. Furthermore, obtaining appropriate insurance is not merely a formality; it’s a protective measure for both your business and your clients, ensuring that you can operate legally and confidently.
By taking these steps, you empower yourself to overcome the hurdles of licensing. Remember, you are not alone in this journey. Many contractors have faced similar challenges and have found relief through diligent preparation and support. Together, we can navigate this process, ensuring that your business thrives while providing excellent service to your clients.
Introduction
Navigating the world of handyman services can be both rewarding and complex, especially when it comes to understanding the various licensing requirements that differ from state to state. This journey can feel overwhelming, particularly for those aspiring to build a successful career in this field.
With the handyman services market projected to soar to $355.3 billion by 2025, securing the right license is not merely a formality; it is a crucial step for success and legal compliance. However, the path to obtaining a handyman license is often riddled with challenges, such as:
- Varying regulations
- Necessary documentation
- Insurance obligations
These hurdles can create anxiety and uncertainty, leaving many feeling unprepared. How can aspiring handymen effectively maneuver through these essential steps to ensure they are well-prepared for a thriving career? By understanding the landscape and seeking guidance, they can transform these challenges into opportunities for growth and success.
Understand Handyman License Requirements by State
Before learning how to get a handyman license, it’s crucial to take the time to thoroughly investigate the specific requirements in your region, as regulations can differ significantly. This can be a daunting task, but understanding these requirements is essential to avoid potential pitfalls. Key factors to consider include:
- Age Requirement: Most states require that applicants be at least 18 years old, ensuring a level of maturity and responsibility.
- Experience: Many states necessitate a minimum of four years of journeyman-level experience in the field. For instance, California mandates four years of work experience to acquire a contractor’s certification, which indirectly affects handyman services. Similarly, in Tennessee, applicants must demonstrate relevant experience to qualify for a home improvement license.
- Education: In certain regions, technical training from community colleges or trade schools may be acknowledged as part of the required experience, providing a pathway for those eager to enter the field.
- Background Checks: Some areas may require a background check as part of the application process, emphasizing the importance of trust in this line of work.
- Financial Responsibility: For example, Washington mandates that specialty tradespeople possess $200,000 in public liability and $50,000 in property damage insurance, highlighting the financial obligations associated with licensing.
To learn how to get a handyman license and identify the specific requirements for your region, it’s advisable to consult your local licensing authority or visit governmental websites that outline licensing regulations for builders. For example, while California does not require a specific handyman certification, it does impose limits on the types of work that can be performed without a contractor’s permit, allowing unlicensed handymen to take on jobs up to $500. Conversely, states like New York require a Home Improvement Contractor License for any work exceeding $200.
The handyman services industry is projected to reach a market size of $355.3 billion by 2025, making it vital to understand licensing in this growing market. Furthermore, operating without proper authorization can lead to serious legal repercussions, as illustrated by Dan Perry’s experiences with penalties for promoting services that require a permit. Understanding these nuances is essential for compliance and successful operation in the handyman services industry.

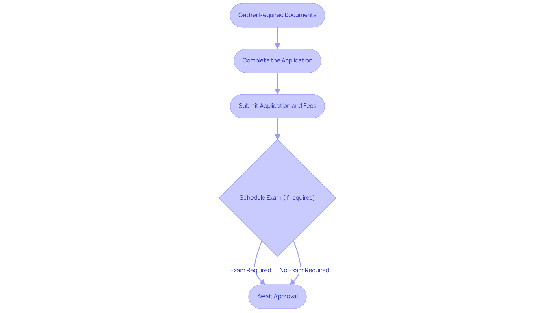
Complete the Application Process for Your Handyman License
Navigating how to get a handyman license can feel overwhelming, but with a clear plan, you can approach the application process with confidence. Start by gathering the required documents. Compile all necessary documentation, including proof of experience, identification, and any educational certificates mandated by your region. This foundational step is crucial to ensure you have everything you need.
Next, complete the application. Most regions offer online applications for convenience, but printable forms are also available. It’s important to ensure that all information is accurate and complete to avoid any unnecessary delays that could add to your stress.
Once your application is ready, submit it along with the required fees, which can range from $249 to $370 depending on the application period, to the appropriate licensing board. Be mindful of submission deadlines to ensure timely processing; this will help alleviate any worries about missing important dates.
If required, schedule an exam. Some regions mandate passing a licensing exam, which can seem daunting. However, thorough preparation using relevant materials will empower you to approach the exam with confidence. Scheduling your exam promptly can help you avoid unnecessary delays.
After submission, it’s essential to await approval with patience. Keep track of your application status, as certain regions may necessitate extra measures, such as fingerprinting or interviews, which can influence processing durations. For instance, in Virginia, the average processing duration for permits for builders is roughly 30 days.
In California, applicants must demonstrate four years of experience and may need to secure a $25,000 bond before their application can be processed. Additionally, Division I Contractors in Virginia require a bond amount of $20,000. It’s also vital to understand that individuals with more than two employees must obtain workers’ compensation coverage to adhere to state regulations. Recognizing the difference between handyman tasks and contractor tasks is crucial, as a permit is required for projects surpassing $1,000. By following these steps on how to get a handyman license, you can navigate the application process with greater ease and assurance.

Obtain Necessary Insurance and Stay Compliant with Local Regulations
After obtaining your handyman license, it’s essential to secure the necessary insurance and ensure compliance with local regulations to protect both your business and your clients:
-
General Liability Insurance: This coverage is vital for safeguarding your business against claims of bodily injury or property damage. Many states emphasize the importance of understanding how to get a handyman license by requiring evidence of this coverage during the licensing process. The average monthly premium for general liability coverage is approximately $65, with general contractors typically paying between $61 and $192 each month. Understanding these financial implications is crucial for planning your coverage needs effectively.
-
Workers’ Compensation Insurance: If you plan to hire employees, this insurance is often mandatory and covers medical expenses and lost wages for work-related injuries. In regions like California, maintaining uninterrupted workers’ compensation coverage is critical to avoid license suspension, underscoring the importance of compliance in your operations.
-
Bonding: Some states require builders to be bonded, providing financial assurance that you will fulfill your contractual obligations. This requirement not only protects your clients but also enhances your credibility as a professional in the field.
-
Stay Informed on Local Regulations: Regularly checking for updates on local laws and regulations that may impact your business operations is essential. This includes zoning laws, safety regulations, and any changes in licensing requirements. For instance, in New York, contractors must carry liability protection and provide proof of coverage during the application process. Being aware of these requirements not only aids in compliance but also fosters trust with your clients.
Incorporating these insurance requirements into your business strategy is essential for safeguarding your operations and enhancing your reputation in the industry, especially when considering how to get a handyman license. By taking these steps, you can ensure a more secure and trustworthy service for your clients, ultimately leading to greater success in your business.

Conclusion
Navigating the process of obtaining a handyman license is not just a necessary step; it is a vital journey for anyone aspiring to build a credible and legally compliant business in the handyman services industry. Understanding the specific requirements in your state, completing the application process accurately, and securing the necessary insurance are critical steps that lay a strong foundation for a successful career. By embracing these guidelines, aspiring handymen can ensure they are well-prepared to meet the demands of this growing market.
Key insights highlighted include:
- The importance of knowing age and experience requirements
- The necessity of gathering proper documentation
- The role of insurance in safeguarding both the business and clients
Additionally, remaining informed about local regulations and compliance measures is essential for maintaining a reputable operation. Each state has its unique set of rules, making it imperative to conduct thorough research tailored to your location.
Ultimately, obtaining a handyman license transcends mere legal obligations; it is about fostering trust with clients and positioning oneself as a dedicated professional in the field. By taking these essential steps, individuals can not only enhance their credibility but also contribute to a safer and more reliable handyman services industry. Embracing this journey with diligence and commitment will pave the way for a successful and sustainable business.
Frequently Asked Questions
Why is it important to understand handyman license requirements by state?
Understanding handyman license requirements is crucial to avoid potential pitfalls and ensure compliance with local regulations, which can differ significantly from one region to another.
What is the minimum age requirement to apply for a handyman license in most states?
Most states require applicants to be at least 18 years old to ensure a level of maturity and responsibility.
How much experience is typically required to obtain a handyman license?
Many states require a minimum of four years of journeyman-level experience in the field to qualify for a handyman license.
Can education impact the experience requirement for a handyman license?
Yes, in certain regions, technical training from community colleges or trade schools may be recognized as part of the required experience.
Are background checks necessary for obtaining a handyman license?
Some areas may require a background check as part of the application process, highlighting the importance of trust in the handyman profession.
What financial responsibilities might be involved in obtaining a handyman license?
For example, Washington requires specialty tradespeople to have $200,000 in public liability insurance and $50,000 in property damage insurance.
Where can I find specific handyman license requirements for my region?
It is advisable to consult your local licensing authority or visit governmental websites that outline licensing regulations for builders.
Do all states require a specific handyman certification?
No, for example, California does not require a specific handyman certification but imposes limits on the types of work that can be performed without a contractor’s permit.
What is the market outlook for the handyman services industry?
The handyman services industry is projected to reach a market size of $355.3 billion by 2025, making it vital to understand licensing in this growing market.
What are the consequences of operating without proper handyman licensing?
Operating without proper authorization can lead to serious legal repercussions, as demonstrated by penalties faced by individuals promoting services that require a permit.
List of Sources
- Understand Handyman License Requirements by State
- Handyman Services in the US – Market Research Report (2015-2030) (https://ibisworld.com/united-states/industry/handyman-services/4069)
- Handyman license requirements by state: A comprehensive guide (https://nextinsurance.com/blog/handyman-license-requirements)
- Handyman License: How to Become a Licensed Handyman in the U.S. (https://getjobber.com/academy/handyman-license)
- Handyman Licenses and Laws – How To Avoid Getting Stung (https://handymanstartup.com/handyman-licenses-and-laws)
- Complete the Application Process for Your Handyman License
- Home Improvement Licensing Requirements (https://tn.gov/commerce/regboards/hi/home-improvement-licensing-requirements.html)
- How to Get Your Florida Contractor License | JW Surety Bonds (https://jwsuretybonds.com/blog/florida-contractor-license)
- Virginia handyman license and insurance requirements (https://nextinsurance.com/blog/virginia-handyman-license-and-insurance-requirements)
- DCA Data and Reports: Annual licensing statistics (https://dca.ca.gov/data/license_performance.shtml)
- Florida Handyman License: How to Get Certified as a Handyman in Florida | Jobber (https://getjobber.com/academy/handyman-license/florida)
- Obtain Necessary Insurance and Stay Compliant with Local Regulations
- Top EPLI Claims Trends, Stats & Examples | AmTrust Financial (https://amtrustfinancial.com/blog/insurance-products/top-trends-employment-practices-liability-claims)
- Workers’ Compensation Requirements (https://cslb.ca.gov/contractors/maintain_license/workers_compensation.aspx)
- Best Contractor General Liability Insurance for 2025 | Construction Coverage (https://constructioncoverage.com/general-liability-insurance)
- Workers’ Compensation Coverage Requirements (https://wcb.ny.gov/content/main/coverage-requirements-wc)